Type:Automatic
Compliance:CE Certified
Warranty:1 year warranty with whole life technical support
Place of Origin:China
Shipping Port:Xiamen
1GWh LFP Prismatic Cell EV Car Battery production line
1. Prismatic Cell:
Prismatic cell is often used for high capacity battery applications to optimise the use of space. These designs use a stacked electrode structure in which the anode and cathode foils are cut into individual electrode plates which are stacked alternately and kept apart by the separator. The separator may be cut to the same size as the electrodes but more likely it is applied in a long strip wound in a zig zag fashion between alternate electrodes in the stack.
2. Project implementation process:

3.Equipment List:
SN. | Equipment Name |
1 | Mixing Equipment |
2 | Feeding System |
3 | Slurry Buffer Tank |
4 | Auto Double Sides Slot Die coating machine |
5 | NMP Recovery System |
6 | Calender Machine |
7 | Auto Slitting Machine |
8 | Stamping Machine |
9 | Auto Stacking Machine |
10 | Ultrasonic Spot Welding Machine (Tab to lid welding) |
11 | Cover Plate Welding Machine |
12 | Insulator Wrapping Machine |
13 | Shelling &Welding Machine |
14 | Helium Testing Machine |
15 | Washing Machine |
16 | X-ray Tester |
17 | High Vacuum Oven |
18 | Auto Electrolyte Filling Machine |
19 | High Temperature Wetting |
20 | Negative Pressure Formation Machine |
21 | Laser Welding&Sealing Machine |
22 | OCV Tester |
23 | Charging Machine |
24 | PVC Film Pasting Machine |
25 | Drying Unit |
26 | Air Compressor Unit |
27 | Vacuum Unit |
28 | Nitrogen Generating Unit |
29 | Deionized Water Machine |
30 | Cooler |
31 | ACIR Tester |
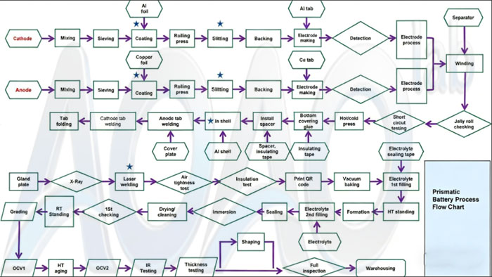
4. The process for prismatic cell is illustrated in the following diagram:
(a.Stacking Process)

(b.Winding Process)

5. Battery Manufacturing Basics from Prismatic Cell Production Line :
The 1st stage: electrode manufacturing:
The first stage in battery manufacturing is the fabrication of positive and negative electrodes. The main processes involved are: mixing, coating, calendering, slitting, electrode making (including die cutting and tab welding). The equipment used in this stage are: mixer, coating machine, roller press, slitting machine, electrode making machine.

Mixing — Electrode slurry preparation process:
To produce an electrode slurry, the raw active materials are combined with solvent, binder, and additives. Slurry mixing is the first step of the electrode manufacturing process, and the process is done separately for cathode and anode materials. The key measurable characteristics of this process (viscosity, density, solid content) will directly affect the quality of the battery and the uniformity of the electrode. In the mixing process, the formulation of raw materials, mixing steps, mixing time are all important parameters.

Coating — Coat and dry the electrode slurry on the current collector foil:
The quality of the coating and drying processes profoundly affects the uniformity, consistency, safety, and cycle life of the manufactured battery. Non-uniformity or defects introduced at this stage on either side of the electrodes will result in poor electrochemical performance of the battery and can cause serious safety issues.

Calendering — Rolling press the coated electrodes:
Calendering is an important process to affect the cell performance by controlling the electrode porosity and tortuosity. Higher calendering pressure applied to electrode reduces thickness of the active layer thus increases the volumetric energy density. While a strong calendaring will also increase the tortuosity of the electrode, affecting the electrode's electrochemical impedance.
The figure below illustrates how electrode’s press density changes with calendering line load.

Slitting and electrode making — Cut the electrode to the required size and prepare the tab:
Slitting (equipment: slitting machine) is to longitudinally cut the coated electrode into narrow slices of the required width. Any burring or buckling introduced at this stage will increase the risks of internal shorts that can cause serious safety issues. After slitting, the key process parameters to measure are electrode width, electrode edge flatness, and the presence and characteristic of burrs.

6. The 2nd stage:Prismatic Cell Assembly Process:



Contact: Lily Zhao
Phone: 15880250943
E-mail: Lily@aoaolab.com
Whatsapp:8615880250943
Add: No. 208, Binghu Erli Road, Haicang District, Xiamen city, China
We chat